6686体育
首页
集团概况
董事长致辞
6686体育简介
发展历程
企业文化
集团动态
企业动态
行业动态
投资产业
产业投资
项目投资
人才招聘
人才理念
招聘信息
联系6686体育
首页
集团概况
董事长致辞
6686体育简介
发展历程
企业文化
集团动态
企业动态
行业动态
投资产业
产业投资
项目投资
人才招聘
人才理念
招聘信息
联系6686体育
首页
>
集团动态
>
企业动态
>
全部
企业动态
行业动态
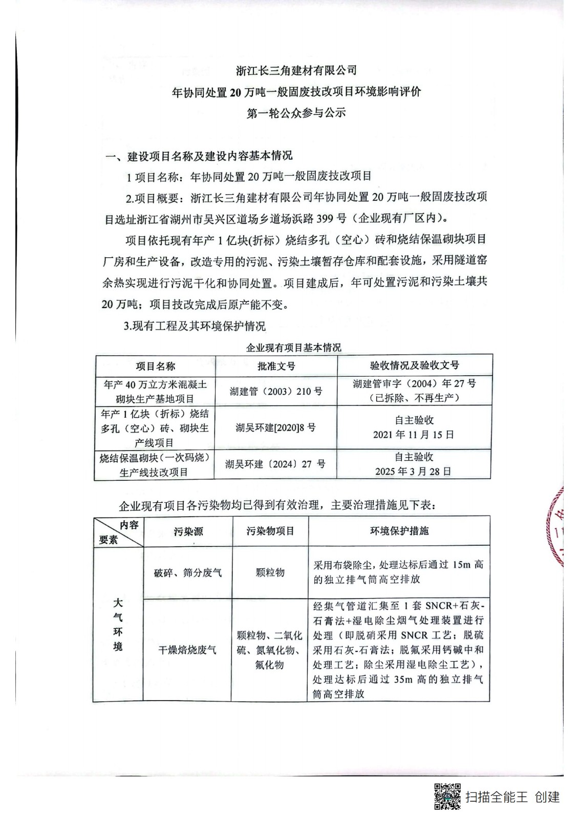
浙江长三角建材有限公司年协同处置20万吨一般固废技改项目环境影响评价第一轮参与公示
发布时间:2025.04.17
上一篇:暂无
下一篇:风雨同舟 砥砺前行 浙江6686体育经贸集团2025年员工大会召开
返回公司新闻列表
返回公司新闻列表
推荐新闻
“毅”起前“行”——浙江物...
风雨同舟 砥砺前行 浙江6686体育...
同心协力 砥砺前行 浙江物...
雨后秋日清 魅力湘湖行 —...
顺势而为 稳中求进 浙江物...
【网站地图】
【sitemap】